为进一步落实《教育部关于推进新时代普通高等学校学历继续教育改革的实施意见》和《陕西省推进新时代普通高等学校学历继续教育改革实施方案》相关要求,积极推进我校高等学历继续教育面授教学工作,提高教育教学质量,现结合我校实际,将2026学年第一学期面授教学相关事项通知如下。
一、面授对象
2025级、2026级高等学历继续教育全体学生。
二、面授课程
习近平新时代中国特色社会主义思想概论、心理健康、中国近现代史纲要、形势与政策、大学英语1。
三、授课方式
本次面授课程由继续教育学院统一组织,所有相关学生均应到校参加线下面授学习。
四、授课地点
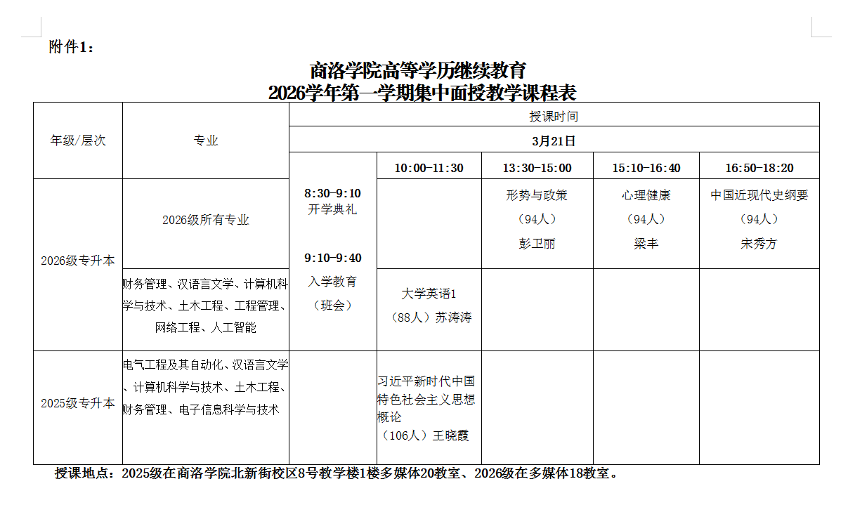
集中授课地点:商洛学院北新街校区8号教学楼1楼多媒体18、20教室。
五、课程安排
集中授课时间:2026年3月21日。课程安排发布至商洛学院成教学习平台,学生可在学习平台或青书学堂APP查看面授课程安排,(详见附件1)。
六、工作要求
1.教学科负责面授工作整体安排,确保面授有秩序的进行。及时协调教学场地,与授课教师确认授课时间,做好面授期间教学照片、签到记录等过程性材料的整理归档,及时在学院网站、学习平台和公众号发布相关通知和新闻。
2.各班主任应高度重视面授教学工作,将面授安排和注意事项通知到每一位学生,积极动员学生按时参加面授学习,做好面授期间学生的咨询答疑、签到、请假等工作。
3.学生应根据通知按时上下课,完成签到;本次面授原则上不允许请假,确因个人原因无法参加面授,严格履行请假手续(详见附件2、3);遵守课堂纪律、爱护公共物品;不得迟到早退、大声喧哗、随意走动、上课吸烟;请带好笔、笔记本等文具用品,做好学习笔记;面授课期间,食宿自理,如身体不适,请及时就医。
附件:1、商洛学院高等学历继续教育2026学年第一学期集中面授教学课程表。
2、请假条。
3、工作证明。
商洛学院继续教育学院
2026年3月12日

